书记信箱
校长信箱
设为首页
学校首页
学校概况
学校简介
学校章程
现任领导
学校标识
学校地图
特色展室
学校概况
组织机构
党政管理部门
教学单位
教辅单位
学术科研单位
组织机构
师资队伍
双聘院士
教学名师
教师发展
人才招聘
师资队伍
教育教学
教务处
本科专业
本科教学工程项目
精品课程
教学评估
继续教育
教育教学
科学研究
科技处
学报
重点实验室
商洛发展研究院
人文社科基地
学术建设
科学研究
招生就业
招生简章
招生信息
就业信息
招生就业
国际交流
国际合作与交流处·港澳台事务办公室
合作交流项目
合作交流学校
国际交流
服务地方
政策文件
工作动态
服务地方
校园生活
校历
办公电话
校车时刻表
后勤服务
校园一卡通
校报在线
校园生活
学校首页
党政要闻
通知公告
师生风采
学术预告
媒体视角
校务公开
学校概况
学校简介
学校章程
现任领导
学校标识
学校地图
特色展室
组织机构
党政管理部门
教学单位
教辅单位
学术科研单位
师资队伍
双聘院士
教学名师
教师发展
人才招聘
教育教学
教务处
本科专业
本科教学工程项目
精品课程
教学评估
继续教育
科学研究
科技处
学报
重点实验室
商洛发展研究院
人文社科基地
学术建设
招生就业
招生简章
招生信息
就业信息
国际交流
国际合作与交流处·港澳台事务办公室
合作交流项目
合作交流学校
服务地方
政策文件
工作动态
校园生活
校历
办公电话
校车时刻表
后勤服务
校园一卡通
校报在线
影像
校园视点
校园相册
校园视点
领导关怀
热点聚焦
校园风光
学生天地
教学科研
校园视点
当前位置:
学校首页
>
影像
>
校园视点
> 正文
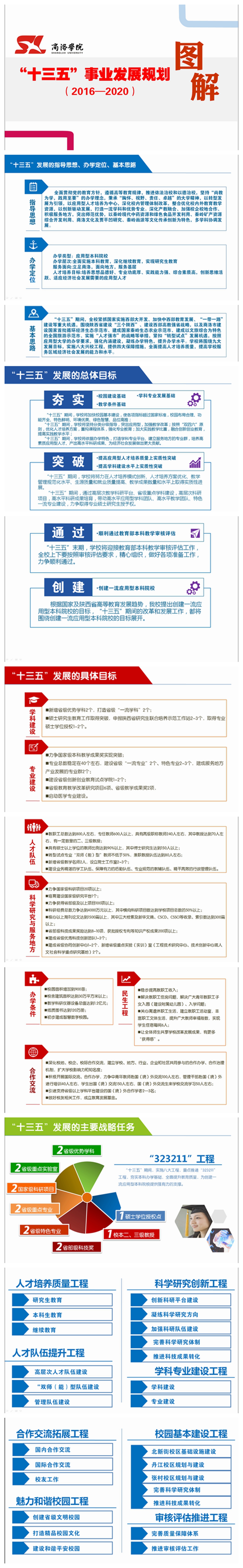
图解《太平洋在线注册官网“十三五”事业发展规划》
作者:宣传部
发布时间:2017-03-02
点击数量:
上一篇:艺术学院音乐学专业毕业音乐会掠影
下一篇:新学期 新气象
返回列表